星空体育中国官方网站
首页
星空体育中国官方网站
学院简介
院系设置
现任领导
师资队伍
人才培养
本科生教育
培养方案
课程建设
教研教改
教学获奖
规章制度
研究生教育
研究生培养
研究生学位
质量评估
科学研究
学科概况
研究方向
研究团队
项目成果
学术交流
招生就业
招生工作
本科生招生
专业介绍
研究生招生
学位点简介
招生目录
研究生导师
研究生风采
就业工作
就业信息
招聘信息
下载中心
就业手续
求职技巧
政策法规
就业指导
人才招聘
人才招聘信息
学团工作
思想政治教育
创新创业
学风建设
资助育人
心理健康
宿舍管理
社团组织
考核制度
社团风采
工作职责
实践活动
学生教育管理
相关下载
党建工作
党务动态
理论学习
您目前的位置:
首页
»
星空体育中国官方网站
»
师资队伍
» 崔西宁
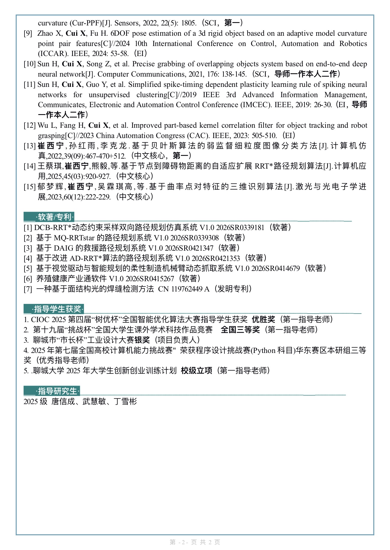
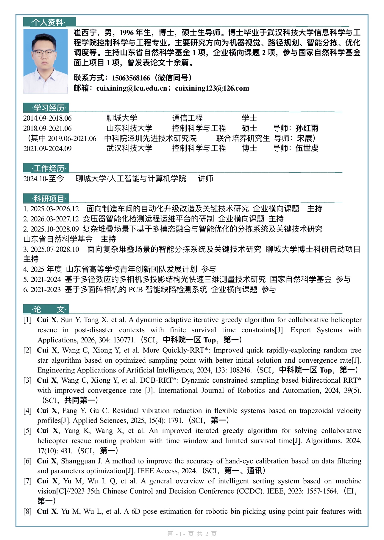
崔西宁
发布日期:2024-12-09